AI in Finance: Driving Efficiency
and Cost Optimization in Banking
and Beyond
How financial institutions are harnessing AI to accelerate efficiency, cut operating costs,and drive competitive advantage across banking and services.
According to recent McKinsey research, AI technologies could potentially deliver up to $1 trillion of additional value annually for the global banking industry. For financial institutions, the question is no longer whether to implement AI, but how to leverage it strategically to maximize returns while minimizing disruption to existing operations.
00
Financial institutions have long focused on balancing cost optimization with operational efficiency. The AI era has accelerated this pursuit, acting as a catalyst for transformation. Today, the financial services industry is undergoing its most significant shift since the rise of digital banking. As global markets become increasingly volatile and competitive, artificial intelligence (AI) has emerged as a cornerstone of innovation, driving efficiency, growth, and a decisive competitive edge.
The Strategic Impact of AI in Financial Services
The integration of AI in financial services has evolved from experimental initiatives to become a fundamental driver of business transformation. Leading financial institutions implementing comprehensive AI strategies are witnessing dramatic improvements across their operations, with AI-driven solutions becoming central to their competitive advantage.
Recent industry analysis reveals that banks implementing enterprise-wide AI strategies are experiencing remarkable results, with traditional banks reporting cost-benefit ratios of 10-15x on their AI investments, achieving ROI within 18 months of implementation. Fintech companies leveraging AI show customer acquisition costs reduced by up to 70% while increasing customer lifetime value by 30%.
In this blog, we explore the key technological advancements, strategic implementations, and transformative impact of AI in the financial services industry. Lets deep-dive into how AI is turning tables for the financial firms,
00
Risk Management and AI Innovation
AI is revolutionizing financial risk management by combining real-time data analysis with predictive modeling to identify, assess, and mitigate risks with unprecedented accuracy and speed.
Advanced Fraud Detection Systems: Financial fraud is becoming increasingly complex, requiring advanced AI-powered detection. Unlike traditional rule-based systems, modern AI leverages deep learning networks to adapt dynamically to emerging threats in real-time.
Deep learning networks: AI-driven systems analyze millions of transactions per second, processing 200+ data points in milliseconds. This has cut fraud detection time from minutes to seconds, reducing losses by 35%. A leading European bank prevented $425 million in fraud within a year of adoption.
Self-learning capabilities: AI-driven networks evolve autonomously, identifying new fraud patterns without manual intervention. By analyzing past fraud and legitimate transactions, they refine detection models. A major US bank saw a 27% increase in fraud detection and a 60% drop in false positives.
Behavioral biometrics: Behavioral biometrics enhance security by profiling users based on typing, device handling, and navigation. A leading Asian bank achieved 92% accuracy in detecting account takeovers early, reducing authentication friction by 45% while ensuring strong security.
00
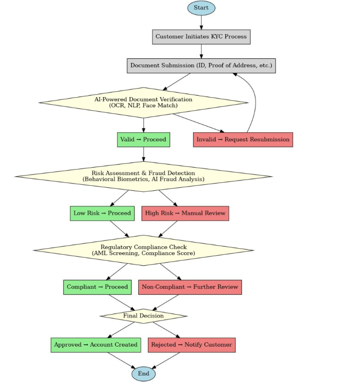
Automated KYC and Compliance Transformation
Modern AI-powered KYC systems have transformed traditional compliance processes from a business bottleneck into a competitive advantage, reducing onboarding time from weeks to minutes while enhancing security.
Digitalized KYC: AI-powered KYC transformation has streamlined onboarding, reducing operational costs and regulatory risks. By integrating multiple technologies, these systems enhance accuracy, compliance, and efficiency, turning a traditional bottleneck into a competitive advantage.
Intelligent document processing: AI-driven KYC uses computer vision and NLP to extract and verify customer data across 500+ document types in multiple languages. This automation improves accuracy to 99.9%, cuts processing time by 95%, and has helped a major bank save $50M annually while reducing onboarding from days to minutes.
Regulatory compliance automation: AI-driven compliance ensures real-time monitoring, auto-updates policies, and generates reports, reducing risks by 60% and costs by 40%. A global bank saved 25,000+ person-hours annually while improving accuracy and cutting regulatory findings by 80%.

00
Predictive Risk Analytics and Portfolio Management
Advanced machine learning algorithms are reshaping portfolio management by analyzing vast datasets to predict market trends and optimize investment strategies with greater precision than ever before.
AI-driven risk analytics: This feature has revolutionized how financial institutions assess and manage risk across their portfolios. These systems combine traditional financial metrics with alternative data sources to provide more accurate risk assessments and predictions.
Credit risk assessment: It incorporates hundreds of alternative data points, from social media activity to mobile phone usage patterns, enabling more accurate credit scoring for previously underserved segments. Banks implementing these systems report a 30% reduction in default rates while expanding their lending portfolio by 25%.
Dynamic Portfolio Risk Management: With AI systems analyzing market conditions in real-time to adjust investment strategies and risk exposures, portfolio risk management has become more dynamic. Leading investment banks report 15-20% improvement in portfolio performance while reducing risk exposure by 30% through AI-driven rebalancing and hedging strategies.
00
Customer Experience and Personalization
AI-driven personalization is setting new standards in banking by delivering tailored financial services and recommendations at scale, resulting in significantly higher customer satisfaction and retention rates.
Intelligent Customer Service Revolution: AI-driven customer service leverages NLP, sentiment analysis, and predictive analytics for personalized, proactive support. Advanced chatbots now resolve 70% of queries independently, ensuring contextual understanding and high satisfaction rates.
Proactive customer support systems: They identify potential issues before they escalate, reducing customer complaints by 45% and increasing retention rates by 25%. One retail bank reported annual savings of $30 million in customer service costs while improving customer satisfaction scores by 35%.
Personalization at Scale: AI empowers financial institutions to deliver cost-effective, personalized experiences at scale by analyzing customer behavior, transactions, and life events for tailored recommendations and financial advice.
00
Cost Optimization Through Process Automation
Intelligent process automation powered by AI is dramatically reducing operational costs while improving accuracy, with leading banks reporting 50-70% cost reductions across key business processes.
End-to-End Automation and Efficiency
Process automation through AI goes beyond simple RPA to create intelligent, adaptive systems that continuously optimize operations. Leading banks report:
50-70% reduction in manual processing costs
15,000 annual work hours saved through automated reporting.
99% reduction in processing errors
40% improvement in operational efficiency
00
Strategic Implementation Considerations
Successful AI transformation requires a carefully orchestrated approach that balances technological innovation with organizational change management and clear ROI objectives.
Investment Planning and ROI Optimization
Successful AI implementation requires careful consideration of infrastructure requirements, cost structures, and resource allocation. Financial institutions should focus on:
Cloud vs. on-premises solution assessment based on security and scalability needs.
Comprehensive cost-benefit analysis including training and maintenance expenses.
Strategic talent acquisition and development programs
Vendor selection and partnership management
Change Management and Cultural Transformation
The human aspect of AI implementation remains crucial for success. Organizations should focus on:
Comprehensive training programs for all staff levels
Clear communication of AI strategy and benefits
Regular assessment of AI impact on workforce and processes
Cultural transformation to embrace data-driven decision-making.
00
Future Outlook and Recommendations
As AI continues to reshape the financial services landscape, three key areas demand immediate attention from banking leaders:
1. Strategic AI Integration and Governance
Industry analysts predict AI will manage 85% of banking relationships by 2026. Financial institutions must establish clear governance frameworks and allocate 15-20% of their technology budgets to AI initiatives, focusing on use cases that deliver measurable business value. Leading banks are creating dedicated AI transformation offices with direct C-suite oversight to ensure strategic alignment and proper resource allocation.
2. Data Infrastructure and Talent Development
The foundation of AI success lies in robust data management and skilled teams. Banks need to invest in enterprise-wide data lakes with advanced security protocols while simultaneously developing internal AI capabilities. Successful institutions are establishing AI Centers of Excellence and implementing continuous learning programs, with top performers allocating 30% of their AI budgets to talent development.
3. Ethical AI Implementation and Partnerships
As AI continues to reshape the financial services landscape, three key areas demand immediate attention from banking leaders:aAs AI becomes more prevalent, banks must balance innovation with responsibility. This requires developing comprehensive ethics frameworks, establishing partnerships with fintech innovators, and maintaining transparent communication with regulators and customers. Leading institutions are creating AI ethics boards and implementing explainable AI solutions to build trust while driving innovation.
00
Conclusion
AI in finance has moved beyond innovation to become a critical driver of competitive advantage. Organizations that successfully implement AI solutions while addressing associated challenges will be positioned to thrive in the increasingly competitive financial services landscape. The time for strategic AI implementation is now, and the potential rewards for early adopters are substantial.
V2Solutions has been delivering innovative services to the banking and financial sector for two decades. Continuously evolving with the latest AI technologies, we empower financial institutions with cutting-edge solutions that enhance security, efficiency, and customer experiences. From AI-powered fraud detection and automated KYC to advanced customer behavior analysis and real-time compliance monitoring, our comprehensive suite of services ensures seamless operations and regulatory adherence. Connect with us to explore the best-fit solutions for your financial services.
00
Is your finance organization maximizing AI’s efficiency and cost potential while controlling risk?
Get a strategic assessment of your AI deployment—linking automation, cost optimization, and business outcomes for measurable ROI across banking operations.
Author’s Profile
